Byte/RE ИТ-издание

Совершенствование деятельности ИТ-подразделения

Мария Каменнова, генеральный директор,
Андрей Коптелов, директор по ИТ-консалтингу,
"IDS Scheer/Логика бизнеса"

Многократно доказано, что успешность бизнеса во многом зависит от "правильного" использования ИТ для эффективной поддержки ключевых бизнес-процессов организации. Сегодня ИТ-подразделение становится партнером бизнеса, формирующим добавочное качество, как и основные производственные подразделения организации, тогда как раньше оно только предоставляло в пользование элементы ИТ-инфраструктуры.

С другой стороны, уже нет той веры во всемогущество ИТ, как 10 лет назад, — нет и таких инвестиций. Теперь необходимо четко обосновывать перед бизнесом направления развития ИТ, преимущества выбранных ИТ-решений и сроки возврата инвестиций в них. Бизнес требует от информационных технологий нацеленности на конкретные результаты, поддержки целей бизнеса и увеличения эффективности деятельности. От используемых ИТ и качества их сопровождения зависит деятельность всей компании, и это серьезно повышает требования к эффективности ИТ-подразделения.

Стратегическое управление ИТ-подразделением

Как правило, все целевые установки для ИТ-подразделения должны вытекать из стратегии бизнеса в целом и отражаться в ИТ-стратегии — основополагающем документе по вопросам стратегического управления в области ИТ, который определяет и регламентирует основные направления развития ИТ и расставляет приоритеты проектов. Этот документ должен отвечать на следующие вопросы:

  • Каких целей должно достигать ИТ-подразделение?
  • Как сбалансировать цели бизнеса и цели в области ИТ?
  • Как оценивать степень достижения целей и определять, насколько эффективно работают специалисты?
  • По каким параметрам контролировать деятельность ИТ-подразделения?
  • Какие процессы наиболее критичны с точки зрения их автоматизации?
  • Какие проекты в области ИТ наиболее приоритетны?

В настоящий момент в большинстве компаний ИТ-стратегия сформирована, однако часто это достаточно формальный документ, который не делает ИТ-стратегию реально работающей и не связывает стратегические установки и оперативную деятельность ИТ-подразделения. Чтобы ИТ-стратегия из формального документа превратилась в эффективный инструмент стратегического управления, предлагается использовать технологию Balanced Scorecard — BSC (система сбалансированных показателей, ССП), которая позволяет довести стратегию до всех сотрудников ИТ-подразделения и сделать так, чтобы ее реализация стала ежедневной задачей каждого.

Balanced Scorecard — инструмент стратегического управления, направленный на достижение целей организации через реализацию бизнес-процессов и проектов организации, позволяющий задавать четкие сбалансированные количественные измерители целей, гибко и оперативно вносить корректировки в процесс реализации стратегии.

Преимущество внедрения BSC/ССП состоит в том, что ИТ-подразделение получает некую систему координат для организации действий в соответствии со стратегией и возможность последующего ее мониторинга при помощи ключевых показателей результативности — КПР (Key Performance Indicators, KPI).

При построении единой комплексной системы стратегического управления ИТ-подразделением следует учитывать накопленный опыт в области управления ИТ, творчески применяя его к каждой конкретной ситуации. Данный опыт сосредоточен в Библиотеке передового опыта организации ИТ (IT Infrastructure Library, ITIL).

Формирование целей ИТ-подразделения

На первом этапе реструктуризации необходимо разработать целевые установки для ИТ-подразделения в виде дерева (графа), отражающего детализацию основных целей с разбивкой их на подцели по принципу "что это значит". Достижение всех подцелей означает безусловное достижение самой цели.

Если в организации уже разработана ИТ-стратегия, она становится основой для построения дерева целей ИТ-подразделения (рис. 1). Например, если основная цель формулируется как "Обеспечить достаточное количество эффективных и безопасных ИТ-сервисов", то далее, при построении дерева целей, происходит выделение подцелей этой целевой установки по принципу "что это значит?":

  • гарантировать оптимальный уровень надежности и доступности ИТ-сервисов;
  • обеспечить необходимый и достаточный режим информационной безопасности;
  • обеспечить экономическую целесообразность функционирования ИТ;
  • добиться лояльности бизнес-окружения и т. д.
Fig.1
Рис. 1. Дерево целей ИТ-подразделения.


Дерево целей дает четкое и связанное понимание направлений и логики развития ИТ-подразделения.

Исходя из нашего опыта проектов, суммарное (с учетом декомпозиции) число целей в дереве целей ИТ-подразделения мы оцениваем в диапазоне от 20 до 50, но эта величина сильно зависит от количества сотрудников подразделения и возложенных на него функций. Разработка дерева целей — процесс итерационный, в рамках которого оттачиваются формулировки и приходит понимание направлений развития ИТ в организации.

Для более объективного и качественного стратегического планирования развития ИТ в организации необходимо при формировании целей ИТ-подразделений учитывать цели всей организации. При таком подходе проводится "балансировка" целей в области ИТ и целей бизнеса.

После того как дерево целей разработано и утверждено, необходимо определить и закрепить ответственных за достижение каждой цели. Без данной процедуры дерево целей останется набором лозунгов, которые будет трудно выполнять.

Стратегическая карта ИТ-директора

После того как для каждой цели определены ответственные, можно переходить к разработке стратегических карт. Стратегические карты — это способ представления совокупности целей и причинно-следственных связей между ними.

На стратегической карте цели распределяются по четырем перспективам (рис. 2) — точкам зрения на организацию, которые важны для оценки эффективности бизнеса.

Перспектива "Финансы" показывает ожидания бизнеса от ИТ-подразделения (как деятельность ИТ-подразделения повлияет на финансовое состояние всей организации).

Перспектива "Клиенты" отражает ожидания клиентов ИТ-подразделения (как деятельность ИТ-подразделения должна выглядеть перед его клиентами).

Перспектива "Процессы" формирует требования к внутренним процессам ИТ-подразделения и процессам взаимодействия с другими подразделениями; она определяет стратегическую важность процессов.

Перспектива "Обучение и развитие" показывает, как необходимо развивать персонал и поддерживать способность к совершенствованию ИТ-подразделения, чтобы реализовать ИТ-стратегию.

Fig.2
Рис. 2. Перспективы в системе сбалансированных показателей (BSC).


Далее определяются причинно-следственные связи между целями, показывающие, как достижение одной цели влияет на достижение других целей (рис. 3).

Fig.3
Рис. 3. Стратегическая карта ИТ-директора.


Представленный набор перспектив является общепринятым, однако в некоторых случаях можно вводить дополнительную перспективу — "Технологии", которая отражает требования к информационным технологиям.

Для небольших ИТ-подразделений с числом сотрудников до 50 человек достаточно создать стратегическую карту только для руководителя подразделения. Если в подразделении более 50 сотрудников, то, помимо карты руководителя, рекомендуется разработать карты для его ведущих специалистов.

Однако нужно понимать, что стратегическая карта — это инструмент руководителей верхнего уровня и нет необходимости строить стратегические карты для всех сотрудников ИТ-подразделения. Рядовые сотрудники должны быть нацелены на достижение плановых значений ключевых показателей результативности в своих процессах и проектах, которые "выводятся" из ключевых показателей, связанных со стратегическими целями.

Взаимосвязь целей и ключевых показателей результативности

Определения целевых установок и распределения ответственности за достижение целей недостаточно для построения работоспособной системы стратегического управления ИТ-подразделением, поэтому необходимо разработать механизм контроля достижения целей и четко понять, какими показателями оценивается уровень достижения каждой цели.

Как правило, в ИТ-подразделении существует набор собственных количественно измеримых параметров — ключевых показателей результативности; кроме того, большое число ключевых показателей результативности определено в ITIL. Примерами ключевых показателей результативности для ИТ-подразделения могут служить следующие:

  • процент инцидентов, разрешенных на первом уровне технической поддержки;
  • среднее время восстановления сервиса/услуги после инцидента;
  • число обращений на одного оператора службы Service Desk;
  • количество успешных изменений и т. д.

Однако при всем обилии КПР, которыми могут измеряться цели, необходимо выбирать ограниченное (два-три) их число, а именно те, которые наиболее полно отражают достижение данной цели (рис. 4). Слишком большое число КПР приведет к неоправданному усложнению системы контроля и повышению трудозатрат для расчета КПР без ощутимого повышения качества системы стратегического управления.

Fig.4
Рис. 4. Взаимосвязь целей и КПР.


Помимо КПР, необходимо выделить те направления деятельности ИТ-подразделения, от которых зависит достижение целей. Для каждого КПР необходимо определить текущие и целевые значения, а также источники сбора информации и процедуры расчета. Тогда можно говорить о построении полноценного механизма контроля за достижением целей через оценку соответствующих КПР.

Например, достижение цели "Обеспечивать оптимальный уровень надежности и доступности ИТ-сервисов" (рис. 5) можно отслеживать с помощью следующих КПР, источником которых выступает информационная система:

  • процент времени, в течение которого сервис был недоступен;
  • среднее время устранения проблемы;
  • частота возникновения однотипных инцидентов.
Fig.5
Рис. 5. Модель окружения цели.


Достижение данной цели зависит от выполнения проекта по разработке "Плана доступности" и от эффективности следующих процессов: "Управление инцидентами" и "Управление проблемами".

Следующий этап в построении системы стратегического управления в ИТ-подразделении — корректировка системы мотивирования, т. е. определение механизмов мотивирования для руководителей ИТ-подразделения, которые будут связаны с достижением конкретных целей и КПР. При эффективной системе мотивирования деятельность ИТ-подразделения будет направлена на достижение целей, определенных ИТ-стратегией, что свяжет стратегические установки и оперативную деятельность.

В результате внедрения системы стратегического управления с использованием BSC ИТ-подразделение получает следующие преимущества:

  • четкое понимание своих целей;
  • распределение ответственности за достижение каждой конкретной цели;
  • определение КПР для оценки степени достижения каждой цели;
  • определение приоритетов проектов и мероприятий, направленных на достижение целей;
  • обоснованное распределение бюджета по проектам в области ИТ;
  • получение ранжированного по критичности перечня процессов и проектов;
  • определение механизмов мотивирования руководителей ИТ-подразделения для более эффективного достижения целей.

Совершенствование бизнес-процессов ИТ-подразделения

Как известно, деятельность любой организации реализуется через бизнес-процессы и отдельные проекты (программы). Бизнес-процесс — это связанный набор повторяемых действий (функций), которые преобразуют исходный материал и информацию в конечный продукт (результат) в соответствии с предварительно установленными правилами. Проект (программа) — это комплекс работ, направленных на достижение определенных результатов. ИТ-подразделение в данном случае не является исключением, и если область управления ИТ-проектами уже достаточно хорошо известна и описана, то эффективное управление процессами вызывает большой интерес.

Сегодня все большее число российских менеджеров поддерживают идею процессного управления и понимают необходимость его встраивания в традиционные функциональные структуры. Безусловно, способствует этому как желание повысить эффективность операций (к примеру, сократить время разрешения инцидентов), так и необходимость реагировать на требования пользователей, а также стремление к повышению ключевых показателей результативности своей деятельности.

Актуальность вопроса привела к тому, что многие организации осознали необходимость описания и оптимизации бизнес-процессов и стали применять данный подход для выстраивания внутренних "производственных" отношений в компании, что обеспечило четкую структуризацию процедур в формате, удобном для создания регламентной базы и оптимизации. ИТ-подразделение в данном случае не является исключением, поэтому для повышения эффективности его деятельности необходимо оптимизировать внутренние процессы, а иногда провести их реструктуризацию и даже реинжиниринг.

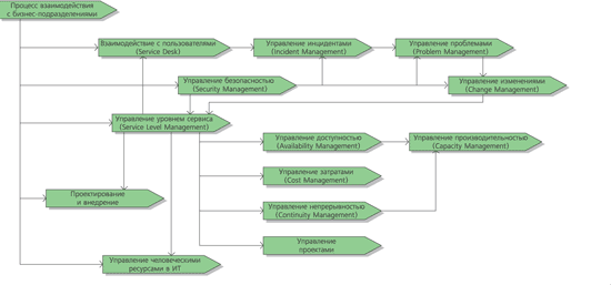
Описание процессов ИТ-подразделения происходит "сверху вниз": сначала определяются процессы верхнего уровня, т. е. деятельность подразделения описывается "крупными мазками", а далее они детализируются до уровня рабочих мест. Пример процессов верхнего уровня ИТ-подразделения приведен на рис. 6. Для выделения процессов верхнего уровня ИТ-подразделения могут использоваться так называемые референтные модели, а именно ITSM HP Reference Model (Hewlett-Packard), Microsoft Operations Framework (Microsoft), IT Process Model (IBM), ARIS ITIL Reference Model (IDS Scheer).

Fig.6
Рис. 6. Бизнес-процессы верхнего уровня для ИТ-подразделения.


Основываясь на опыте проектов, можно выделить следующие процессы ИТ-подразделения:

  • управление ИТ-стратегией;
  • бизнес-прогноз и планирование услуг;
  • планирование и бюджетирование;
  • контроллинг;
  • предоставление сервисов;
  • поддержка сервисов;
  • управление проектами (проектирование и внедрение);
  • обеспечение информационной безопасности;
  • управление инфраструктурой;
  • управление персоналом.

При выделении процессов необходимо верифицировать цели и процессы, добиваясь их согласованности. Для каждой цели необходимы процессы, направленные на ее достижение, и каждый процесс должен быть направлен на достижение определенных целей в дереве целей.

На дальнейших этапах необходимо определить наиболее значимые и ключевые процессы для совершенствования, что можно сделать с помощью методологии BSC.

Опыт наших проектов, связанных с анализом и совершенствованием деятельности ИТ-подразделений, показывает, что наибольшее число проблем сосредоточено в следующих процессах:

  • бизнес-прогноз и планирование услуг;
  • управление ИТ-стратегией;
  • предоставление сервисов (управление уровнем сервиса; управление финансами);
  • поддержка сервисов (взаимодействие с пользователями; управление инцидентами; управление проблемами).

Совершенствование данных процессов в первую очередь дает качественный скачок эффективности деятельности ИТ-подразделения, что позволяет получить поддержку руководства для дальнейшего совершенствования.

Недостаточно только выделить процессы, т. е. определить объекты управления в системе процессного управления; необходимо назначить ответственных за каждый процесс — "владельцев процесса". Владелец процесса — лицо (бизнес-роль), несущее полную ответственность за процесс и наделенное полномочиями в отношении этого процесса. Он не касается функций, выполняемых в рамках процесса отдельными подразделениями, ему важна успешная реализация всего процесса, прежде всего его производительность, эффективность и адаптируемость. Владелец процесса несет ответственность за все параметры процесса и должен активно участвовать в его совершенствовании.

При разработке детальных процессов рекомендуется использовать референтные модели в области ИТ, но в то же время нужно четко определять и учитывать требования к процессам в каждой конкретной организации.

В рамках совершенствования для каждого из рассматриваемых процессов определяют следующие параметры:

  • цель процесса;
  • владелец процесса;
  • ключевые показатели результативности процесса;
  • потребители результатов процесса;
  • поставщики процесса;
  • ограничения по времени и ресурсам;
  • варианты процесса;
  • логика процесса.

Разработка процесса должна происходить с активным участием его владельца. Как правило, описание процесса создается в графической форме, что обеспечивает понятность и формализованность всех компонентов (рис. 7). Детальный процесс можно считать разработанным в том случае, если определены все условия его выполнения, участники (бизнес-роли), функции, документы, информационные системы и т. д. При детальном описании процессов возможен анализ и оптимизация их стоимости с помощью метода Activity-based costing (АВС) на этапе совершенствования.

Fig.7
Рис. 7. Детальное описание процесса на примере процесса "Управление релизами".


Совершенствование процесса требует обязательной поддержки руководства и активного участия команды совершенствования, в которую обычно включают экспертов по управлению процессами ИТ-подразделения. Особое внимание необходимо уделять обучению участников создаваемых процессов, что упростит процедуру внедрения измененных процессов в регулярную деятельность.

После совершенствования процессов необходимо внести корректировки, иногда очень значительные, в организационную структуру ИТ-подразделения, используя принцип привязки к должностям определенных бизнес-ролей, что часто влечет за собой изменение "Положения об ИТ-подразделении". Примерная организационная структура и перечень ролей приведены на рис. 8.

Fig.8
Рис. 8. Пример организационной структуры ИТ-подразделения.


В то же время, помимо совершенствования процессов, необходимо регламентировать взаимоотношения между бизнесом и ИТ, что достигается разработкой "Соглашения об уровне услуг" (Service Level Agreement, SLA), которое регламентирует предоставляемые услуги в области ИТ и формализует требования к процессам на этапе их создания.

Для внедрения разработанных процессов необходимо "заставить" подразделение работать по данным процессам, что можно сделать двумя способами: разработать и утвердить регламенты процессов и должностных инструкций либо автоматизировать процессы, заложив при этом регламентацию (по сути, логику выполнения) в информационную систему класса workflow.

Наиболее эффективно использование инструментальных средств, с помощью которых можно автоматизировать получение регламентов на основании графического описания (рис. 9), что уменьшает затраты на регламентацию и позволяет эффективно управлять изменениями. Изначально вся информация вносится в графические модели, после чего все регламентное окружение процесса (регламенты, должностные инструкции, положения о подразделениях и т. д.) формируется автоматически, что обеспечивает актуальность и взаимосвязь регламентов между собой.

Fig.9
Рис. 9. Формирование регламентов на основе моделей.


При автоматической генерации регламентов инструментальной средой анализируются связи между моделями процессов, организационной структуры, документов, информационных систем, что дает возможность помимо регламентов получать требования к автоматизации процессов и проекты технических заданий на внедрение информационных систем.

Для ИТ-подразделения приемлемы оба способа. Известно, что инвестиции в процесс всегда выгоднее инвестиций в информационную систему, поэтому необходимо воспринимать ИТ-решения как средство автоматизации отлаженных процессов, а не готовое решение, при развертывании которого будут решены все проблемы.

Под термином workflow понимается управление потоком работ и через него — бизнес-процессом. Согласно глоссарию международной организации Workflow Management Coalition (WfMC), workflow — это автоматизация, полная или частичная, бизнес-процесса, при которой документы, информация или задания передаются для выполнения необходимых действий от одного участника к другому в соответствии с набором процедурных правил. Автоматизация предполагает наличие набора правил, которые намного сложнее нарушить (умышленно или случайно), чем регламент или должностную инструкцию.

Некоторые процессы достаточно только регламентировать, поскольку они выполняются редко и автоматизация их не приведет к ожидаемому эффекту. По нашему опыту, наибольший эффект дает автоматизация следующих процессов: управление инцидентами, проблемами и изменениями. Остальные процессы можно регламентировать на первых этапах, а решение об их автоматизации принять позже.

Одно из преимуществ, которые должна обеспечивать автоматизация процессов, — это сбор и анализ ключевых показателей результативности ИТ-подразделения, что позволяет с минимальными трудозатратами наполнять систему BSC реальными данными, позволяющими оценивать достижение стратегических целей.

Вместо заключения

Обобщая вышесказанное и учитывая наш собственный опыт, можно отметить, что совершенствование деятельности ИТ-подразделения с использованием ITIL, BSC и процессно-ориентированного подхода в управлении позволяет решить стратегические вопросы развития ИТ и повысить эффективность регулярной деятельности компании. Это оказывает влияние на развитие бизнеса в целом и обеспечивает быстрый возврат от инвестиций, вложенных в информационные технологии.

Вам также могут понравиться